山东省人民政府办公厅关于印发山东省入河入海排污口监督管理工作方案的通知
各市人民政府,各县(市、区)人民政府,省政府各部门、各直属机构:
《山东省入河入海排污口监督管理工作方案》已经省政府同意,现印发给你们,请认真贯彻实施。
山东省人民政府办公厅
2023年2月5日
山东省入河入海排污口监督管理工作方案
为贯彻落实《国务院办公厅关于加强入河入海排污口监督管理工作的实施意见》(国办函〔2022〕17号)有关要求,强化和规范全省排污口监督管理,制定本工作方案。
一、总体要求
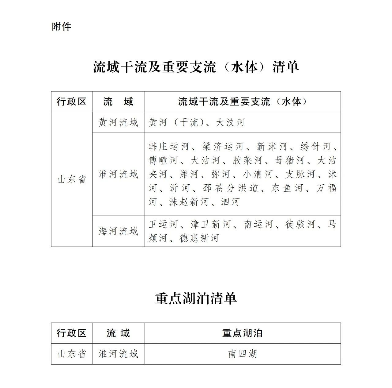
以习近平新时代中国特色社会主义思想为指导,深入学习贯彻党的二十大精神,认真践行习近平生态文明思想,贯彻落实省第十二次党代会精神和省委、省政府部署要求,建立健全入河入海排污口动态排查、规范整治、科学监管和全方位保障的长效管理机制,实现“受纳水体—排污口—排污通道—排污单位”全链条管理,不断提升我省水环境质量和治理能力,助力全面深入打好碧水保卫战。在前期全省入河入海排污口排查溯源的基础上,以列入清单的流域干流及重要支流(水体)、重点湖泊、重点海湾为重点,深入开展排污口动态排查。2024年6月底前,完成黄河流域、南四湖流域入河排污口及全海域入海排污口整治任务。2025年年底前,全面完成全省入河排污口整治,建成法规体系比较完备、技术体系比较科学、管理体系比较高效的排污口监督管理制度体系,锚定“走在前、开新局”,服务和推动绿色低碳高质量发展先行区建设。
二、重点任务
(一)深入开展排污口排查溯源。
1.开展动态排查。各市在前期入河入海排污口排查溯源的基础上,按照“有口皆查、应查尽查”要求,对辖区内排污口进行地毯式排查,全面摸清行政区域内的排污口底数,建立动态管理台账,实现排污口排查全域覆盖和新增排污口动态清零。(省生态环境厅牵头)
2.确定责任主体。各市要按照“谁污染、谁治理”和政府兜底的原则,组织开展溯源分析,逐一确认排污口责任主体,建立责任主体清单。经溯源后仍无法确定责任主体的,由县级政府或其指定的部门作为责任主体;涉及跨市、县且无法协商一致的,由其共同上级政府或政府指定的部门确认责任主体。责任主体负责源头治理以及排污口整治、规范化建设、维护管理等任务。(省生态环境厅、省住房城乡建设厅、省交通运输厅、省水利厅、省农业农村厅、省畜牧局等部门按职责分工负责)
(二)实施排污口分类整治。
1.明确排污口分类。以法定海岸线为边界,向海一侧排放污水的口门为入海排污口,向陆一侧排放污水的口门为入河排污口。根据排污口责任主体所属行业及排放特征,将排污口分为工业排污口、城镇污水处理厂排污口、农业排口、其他排口4种类型。省生态环境厅指导各市完成现有排污口分类更新,并结合实际进一步细化排污口类型。(省生态环境厅牵头)
2.分批分类整治。各市要按照“依法取缔一批、清理合并一批、规范整治一批”要求,以治污截污为重点,稳妥推进整治工作,实现排污口数量压减、布局优化、设置规范。排污口整治应结合城市排水“两个清零、一个提标”、农村环境综合治理及流域(海域)环境综合治理等工作统筹开展。建立排污口整治销号制度,通过依法取缔、清理合并和规范整治,形成需保留的排污口清单。(省生态环境厅、省住房城乡建设厅、省交通运输厅、省水利厅、省农业农村厅、省畜牧局等部门按职责分工负责)
(三)加强排污口监督管理。
1.合理规划布局。入河排污口设置应满足水功能区划要求;污水应就近入河,减少长距离输送,充分利用排污口出水为河道补源;在感潮河段设置排污口的,应同时考虑对河流和近岸海域水质的影响。入海排污口设置应符合近岸海域环境功能区划,严格限制工业企业、城镇污水处理厂设置入海排污口。(省生态环境厅牵头)
2.规范审批备案。工矿企业、工业和其他各类园区污水处理厂、城镇污水处理厂入河排污口设置依法依规实行审核制。除生态环境部相关流域(海域)生态环境监督管理局负责审批的入河排污口外,环境影响评价文件由省级审批的建设项目、存在市际争议的入河排污口设置,原则上由省生态环境厅负责审批。市、县级入河排污口审批部门依法依规对国家和省级审批权限外的其他入河排污口新、改、扩建进行审批,及时为符合条件的排污单位补办入河排污口手续,并将入河排污口设置审批纳入行政许可事项清单,依法依规作出行政许可决定。可能影响防洪、供水、堤防安全和河势稳定的入河排污口设置审核,应征求有管理权限的流域管理机构或水行政主管部门意见。在河道管理范围内建设管道、排水等工程设施的,建设单位应依法依规将建设项目工程建设方案报流域管理机构或水行政主管部门,履行河道管理范围内建设项目工程建设方案审批。入海排污口的设置实行备案制,由属地生态环境部门依法依规对新、改、扩建入海排污口实施备案管理。(省生态环境厅、省水利厅牵头)
3.加强监督管理。生态环境部门统一行使排污口污染排放监督管理和行政执法职责,水利等相关部门按照职责分工协作,有监督管理权限的部门依法加强日常监督管理。要充分发挥河湖长制、水污染防治联防联控机制以及地方水污染防治相关工作机制作用,统筹推进相关工作。要建立健全“市县自查、省级核查”的排污口现场检查机制,各市、县(市、区)制定年度计划,定期开展自查;省级每年选取2—3个市,通过部门联合、交叉互查、双随机等方式开展现场核查,重点检查排污口排查整治进展和设置审批备案情况。(省生态环境厅牵头,省住房城乡建设厅、省交通运输厅、省水利厅、省农业农村厅、省畜牧局等部门按职责分工负责)
4.强化环境监测。生态环境部门应会同相关部门,通过核发排污许可证等措施,依法明确排污口责任主体自行监测、信息公开等要求。按照“双随机、一公开”原则,对工矿企业、工业及其他各类园区污水处理厂、城镇污水处理厂排污口开展监测。对工业园区等多个排污单位共用一个排污口的,应在排水汇入排污通道(管线)前安装必要的监测计量设施,便于分清责任。开展小清河流域排污口监测监控试点,探索推动在入河湖排污口处加装水质、流量监测和视频监控设施。(省生态环境厅牵头)
5.严格环境执法。加强排污口日常监督执法,充分发挥生态环境联勤联动执法机制作用,严厉打击偷排直排、超标排污、私设排污口等违法行为。建立排污口超标溯源联动机制,发现排污口超标的,开展溯源分析,锁定超标污染源,填补排污单位到排污口之间的监管空白区。(省生态环境厅牵头,省政府有关部门按职责分工负责)
6.建设信息平台。推动建立省级入河入海排污口监督管理信息化平台,打造“身份证式”排污口管理模式,实行排污口二维码信息化管理,并与国家入河入海排污口监督管理信息化平台互联互通,实现排污口排查整治、设置审核备案、日常监督管理等信息的动态管理。各级生态环境、水利部门要加强信息资源共享,提升信息化管理水平。(省生态环境厅、省水利厅牵头)
三、保障措施
(一)加强组织领导。各市、县(市、区)政府严格落实属地责任,切实做好排污口排查整治和监督管理,各市政府按照生态环境部和水利部有关工作要求,于2023年3月底前制定实施方案,组织开展排污口排查、监测、溯源、整治及监管等各项工作,报省生态环境厅备案。省生态环境厅会同省水利厅等有关部门建立协调联动机制,督促落实排污口监督管理责任。(省生态环境厅、省水利厅牵头)
(二)落实资金保障。各市、县(市、区)政府应将排污口排查整治工作经费纳入同级财政预算予以保障。各市可结合实际,拓宽资金筹措渠道,引导社会资本加大投入,并充分利用中央或省级生态环境领域相关资金支持排污口整治工作。(省财政厅、省生态环境厅牵头)
(三)严格责任追究。建立激励问责机制,将排污口整治和监督管理情况作为省级生态环境保护督察重要内容。对工作开展不力的地区,视情采取约谈、通报、预警、限批等手段,督促落实排污口监督管理主体责任。(省生态环境厅牵头)
(四)强化公众监督。市级生态环境部门开设排污口整治及管理工作专栏,展示工作成果,接受社会监督。充分利用“随手拍”、有奖举报等群众监督机制,发挥环保公益组织作用,构建全社会共同监督、协同共治的水生态环境保护大格局。(省生态环境厅牵头)

|