• 通知公告
  • 新闻动态
  • 法律法规
  •  
     
     
    环境部:7月1日后开展执法行动,对不能稳定达标的企业,依法依规予以处罚
     
        6月24日,生态环境部印发《2020年挥发性有机物治理攻坚方案》(以下简称《方案》)。文件要求,各级生态环境部门要高度重视,把挥发性有机物(VOCs)治理攻坚作为打赢蓝天保卫战收官的重要任务。

        《方案》提出,重点区域、苏皖鲁豫交界地区及其他O3污染防治任务重的城市6-9月优良天数平均同比增加11天左右。

        生态环境部强调,7月1日后,按照“双随机、一公开”模式,开展执法行动,对不能稳定达标排放、不满足无组织控制要求的企业,依法依规予以处罚。

        公众环境研究中心主任马军告诉《每日经济新闻》记者,从近几年情况看,臭氧浓度有所上升,臭氧污染问题变得更为突出。相对于PM2.5治理,VOCs的治理难度更大,污染源更分散。


    图片来源:生态环境部

        十条措施加强臭氧污染治理

        2020年是打赢蓝天保卫战的决胜之年。当前阶段,我国面临细颗粒物(PM2.5)污染形势依然严峻和臭氧(O3)污染日益凸显的双重压力,特别是在夏季,O3已成为导致部分城市空气质量超标的首要因子。

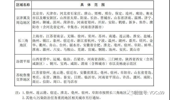
        生态环境部数据显示,京津冀及周边地区、长三角地区、汾渭平原等重点区域(以下简称重点区域)、苏皖鲁豫交界地区等区域尤为突出,6-9月O3超标天数占全国70%左右。

        马军介绍,臭氧治理的难度体现在两个方面,一是与PM2.5有相关性,PM2.5治理越好,大气透明度越高,阳光照射越好,臭氧反而会升高;二是臭氧前体物VOCs来源比较分散。

        VOCs是形成O3的重要前体物,加强VOCs治理是现阶段控制O3污染的有效途径。

        为此,《方案》提出,通过攻坚行动,VOCs治理能力显著提升,VOCs排放量明显下降,夏季O3污染得到一定程度遏制,重点区域、苏皖鲁豫交界地区及其他O3污染防治任务重的地区城市6-9月优良天数平均同比增加11天左右,推动“十三五”规划确定的各省(区、市)优良天数比率约束性指标全面完成。

        马军认为,蓝天保卫战中定了PM2.5的改善指标,也有优良天数的比例目标,一些地区最大难点是优良天数比例目标无法完成。

        同时,对于《方案》特别提出的苏皖鲁豫交界地区,马军说:“苏皖鲁豫交界地区未来是治理重点,主要是因为本身属于交界地区,之前治理力度较小,有可能还出现污染产业转移。”

        此外,为推进目标的完成,《方案》提出了十条措施,包括:大力推进源头替代,有效减少VOCs产生;全面落实标准要求,强化无组织排放控制;聚焦治污设施“三率”,提升综合治理效率;深化园区和集群整治,促进产业绿色发展;强化油品储运销监管,实现减污降耗增效;坚持帮扶执法结合,有效提高监管效能;完善监测监控体系,提高精准治理水平;加大政策支持力度,提升企业治理积极性;加强宣传教育引导,营造全民共治良好氛围;切实加强组织领导,严格实施考核督察等。

        重点查处十种行为

        《方案》要求,7月15日前,各城市根据本地产业结构特征、VOCs排放来源等,重点针对烯烃、芳香烃、醛类等O3生成潜势大的VOCs物种,确定本地VOCs控制重点行业,组织完成涉VOCs工业园区、企业集群、重点管控企业排查,明确VOCs主要产生环节,逐一建立管理台账。

        生态环境部指出,各地对照相关标准要求,对本地区涉VOCs排放工业园区、企业集群、重点管控企业进行指导帮扶,重点区域及苏皖鲁豫交界地区城市实现全覆盖。对排放稳定达标、运行管理规范、环境绩效水平高的企业,纳入监督执法正面清单。做好制药、涂料、油墨、胶粘剂等行业排放标准以及VOCs无组织排放控制标准7月1日全面实施的准备工作,帮扶指导企业加快实施达标排放改造,对于整改进度滞后的企业,要定期通过现场指导、电话、微信、短信等方式进行提醒,确保达到标准要求。

        同时,《方案》强调,7月1日后,按照“双随机、一公开”模式,开展执法行动,对不能稳定达标排放、不满足无组织控制要求的企业,依法依规予以处罚。将实施停产检修的石化、化工、煤化工、制药、农药等行业企业纳入执法监管范围,重点检查启停机期间以及清洗、退料、吹扫、放空、晾晒等环节是否符合排放标准要求。按照《关于进一步规范适用环境行政处罚自由裁量权的指导意见》要求,规范行政处罚自由裁量权的适用和监督,做到合理合法、公平公正。重点查处违法情节及后果严重、屡查屡犯的,典型案例公开曝光。

        此外,生态环境部介绍,查处问题范围主要包括违反法律法规标准的10种行为:以敞开、泄漏等与环境空气直接接触的形式储存、转移、输送、处置含VOCs物料;化工等行业使用敞口式、明流式生产设备;在不操作时开启VOCs物料反应装置进出料口、检修口、观察孔等;敞开式喷涂、晾(风)干等生产作业(大型工件除外);设备与管线组件密封点发生渗液、滴液等明显泄漏;有机废气输送管道出现破损、异味、漏风等可察觉泄漏;高浓度有机废水集输、储存和处理过程与环境空气直接接触;生产工序和使用环节的有机废气不经过收集处理直接排放;擅自停运或不正常运行废气收集、处理设施及VOCs自动监控设施;石化、化工、有机化学原料制造、农药制造、肥料制造、炼焦、人造板、家具制造等行业中应取得排污许可证的企业无证排污。

        马军认为,VOCs管理分散,不像PM2.5治理中管住一些重点污染企业就有明显改善效果,VOCs管理的难度更大,加强治理是非常有必要的。


     
     
     
       
    绿之缘环境集团
    电话: 400 007 0633
    0633-7177001
    手机: 176-8678-1001
    邮箱: sdlzyhb@126.com
    地址: 北京市:东城区建国门内大街18号
    济南市:历城区唐冶新能源产业园
    青岛市:青岛市黄岛区江山南路480号青岛研创中心1号楼403室
    临沂市:北城新区广州路与柳青河西路交汇处北200米
    日照市:山东省日照高新七路99号
     
    走进绿之缘 集团简介    荣誉资质    集团文化    
    业务领域 绿色金融服务    生态环境服务    双碳服务    工程咨询服务    环境检测服务    生态环境调查服务    环保与碳管家服务    环境损害司法鉴定    大气管控与运维服务    环境与碳咨询服务(含争创品牌)    
    案例展示 综合咨询    环境检测    环保管家    环境工程    环境信息化    环境司法鉴定    环境在线运维    土壤污染与修复    计量校准与检定    室内空气检测与治理    非道路移动机械尾气检测与治理    
    新闻资讯 通知公告    新闻动态    法律法规    
    招贤纳士
    联系我们
     
     
    版权所有 © 绿之缘环境集团          Copyright 2010-2024 All Rights Reserved          鲁ICP备13012697号-1 绿之缘环境集团公安备案鲁公网安备37110202371175