山东省建设项目环评告知承诺制
审批改革试点实施方案
为推动建设项目环评告知承诺制审批改革,进一步提高环评审批效能,根据生态环境部《关于统筹做好疫情防控和经济社会发展生态环保工作的指导意见》(环综合〔2020〕13号)和生态环境部环评司《关于做好环评审批正面清单落实工作的函》(环评函〔2020〕19号)精神,结合我省实际,制定本方案。
一、总体思路
以习近平新时代中国特色社会主义思想为指导,以改善环境质量为核心,不断深化“放管服”改革,将环境影响总体可控、受疫情影响较大、就业密集型等民生相关的部分行业纳入环评告知承诺制审批改革试点,统筹推进疫情防控、经济社会发展和生态环境保护。
二、试点范围
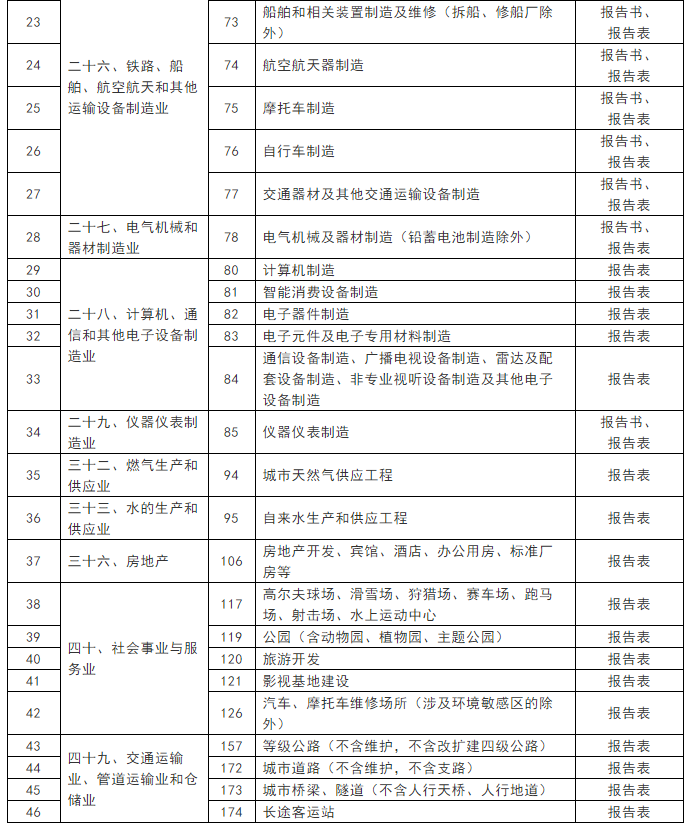
对列入《山东省建设项目环评告知承诺制审批改革试点名录(2020年本)》(见附件1)的建设项目,实行环评告知承诺管理。
三、试点时间
自本方案印发之日起,至2020年10月底,根据疫情防控形势需要可适当延长。
四、申请材料
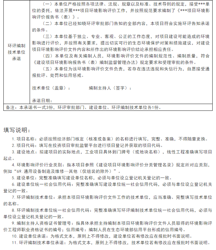
(一)建设项目环境影响评价文件报批承诺书(样本见附件2)原件3份,盖公章;
(二)建设项目环境影响评价文件全本2份、公示版1份、电子版光盘1份(包含公示版PDF电子文档及建设项目环评审批基础信息表EXCEL电子文档),纳入污染物总量或重金属总量控制实施范围的建设项目应包含总量确认书;
(三)公众参与说明及相关材料原件1份,附电子版(仅限于编制环境影响报告书的建设项目)。
五、办理流程
(一)受理。建设单位报送报批承诺书、环境影响评价文件等有关资料后,环评审批部门对要件规范性进行审查,对申请材料齐全的予以受理;对申请材料不齐全的,当场告知建设单位需补正的全部内容和时限;对明确不符合环评告知承诺制改革试点要求的建设项目,依法予以退回。
(二)审批。环评审批部门在受理后,可不经评估、审查直接作出审批决定,原则上在2个工作日内完成审批并出具环评告知承诺批复(样本见附件3)。
(三)公告。环评审批部门将已进行告知承诺审批的建设项目在部门网站或指定的官方网站进行公告,包括报批承诺书、环境影响评价文件、环评告知承诺批复及公众提出意见的方式和途径等,接受社会监督。涉及国家秘密、商业秘密、个人隐私,以及公开后可能危及国家安全、公共安全、经济安全、社会稳定的信息,不予公开。
六、保障措施
(一)强化宣传引导。各级环评审批部门要通过官方网站、服务窗口以及其它群众易于知晓接受的方式,加强对疫情形势下环评告知承诺审批政策的宣传,做好政策解读和指导;同时,加大先进做法和经验的宣传力度,曝光负面典型,正确引导实施告知承诺制。
(二)做好服务帮扶。各级负责建设项目污染物排放总量或重金属总量指标审核的机构要提前介入,指导帮助建设单位完成总量替代指标有关工作。各级环评审批部门要主动对接发展改革、交通运输、农业农村等部门,围绕环评告知承诺审批项目,建立工作台账,完善服务机制,主动指导帮助建设单位做好承诺和环评文件编制;引导和鼓励企业进行互联网申报,采取“零跑腿”服务模式,通过“山东省生态环境大数据环境影响评价管理子系统”实现“不见面”审批。
(三)加强事中事后监管。各级环评审批部门在作出审批决定后,要及时将报批承诺书等相关材料移交生态环境执法机构,同时及时采取环评文件技术复核等方式加强监督管理。生态环境执法机构要将告知承诺项目纳入“双随机、一公开”检查范围,对发现的未按承诺落实生态环境保护措施等违法违规行为依法查处并移交环评审批部门。对存在承诺不实或弄虚作假等情形的,环评审批部门应当督促整改,并可以依法撤销行政审批决定。
七、其他事项
(一)各级环评审批部门可根据本地实际,对受理要件和附件2、3样本进行补充和完善。
(二)各市环评审批部门要对实施情况和成效进行动态监测和跟踪分析,于每月23日前将《环评审批正面清单改革实施情况汇总表》《疫情防控急需三类建设项目环评应急服务情况汇总表》(见附件4)报省生态环境厅行政许可处。
(三)国家和我省法律法规政策另有新的规定的,从其规定。
附件:1.山东省建设项目环评告知承诺制审批改革试点名录(2020年本)
2.环境影响评价文件报批承诺书(样本)
3.环评告知承诺批复(样本)
4.相关汇总表

|